我院李斌教授团队与刘庄教授合作,在《Bioactive Materials》发表题为“Vanillin-based functionalization strategy to construct multifunctional microspheres for treating inflammation and regenerating intervertebral disc”的研究论文。李斌教授、朱彩虹副研究员、刘庄教授为论文共同通讯作者。
腰痛是一种极为常见的临床症状,现已成为全球致残的主要原因之一。而椎间盘退变(Intervertebral disc degeneration,IVDD)是导致腰痛最主要的病因,并被认为与疼痛的严重程度密切相关。尽管目前基于生物材料的药物局部递送策略已在IVDD的治疗中显示出潜力,但通过单一的药物递送平台有效干预IVDD病程中的多个不利因素仍然具有挑战性。
近期,李斌教授、朱彩虹副研究员团队和刘庄教授团队合作,基于天然来源的抗炎、抗氧化活性小分子——香兰素(vanillin)提出了一种新颖而简单的功能化策略,构建用于椎间盘退变治疗的多功能甲基丙烯酰化明胶(Gelatin methacrylate, GelMA)微球。一方面,该功能化微球能够通过醛和胺的可逆共价结合改善转化生长因子β3(Transforming growth factor β3,TGFβ3)的释放动力学;另一方面,接枝在微球上的vanillin仍保留其良好的抗炎、抗氧化特性,从而协同调控IVDD病程中多种不利因素。进一步研究表明,该功能化递送平台可通过调控炎症微环境中异常激活的PI3K-Akt信号,从而恢复局部稳态,促进椎间盘组织修复与再生(图1)。

图1:Vanillin功能化微球递送平台的制备和治疗干预的示意图。
通过甲基丙烯酰化vanillin(VMA)与GelMA之间的光引发聚合,利用微流控技术制备了尺寸可调、均匀分散的功能化水凝胶微球(图2)。Vanillin的接枝对微球的表面形貌、多孔结构和流变学特性并未产生明显的影响,但显著改善了所负载TGFβ3的释放动力学,并有效募集髓核细胞(Nucleus pulposus cell,NPC),促进细胞的迁移(图3)。

图2:Vanillin功能化微球的表征。

图3:Vanillin功能化微球对TGFβ3释放动力学的改善。
该功能化微球能够有效抑制脂多糖(Lipopolysaccharide,LPS)诱导的NPC中炎症反应的过度激活(图4),并协同TGFβ3在炎症微环境中有效维持NPC细胞表型、促进ECM的合成并抑制降解,从而恢复ECM合成/分解代谢的失衡,促进ECM的分泌与累积(图5)。

图4:Vanillin功能化递送平台抑制LPS诱导的NPC炎症反应。

图5:Vanillin功能化递送系统恢复炎症微环境中ECM合成/分解代谢的失衡。
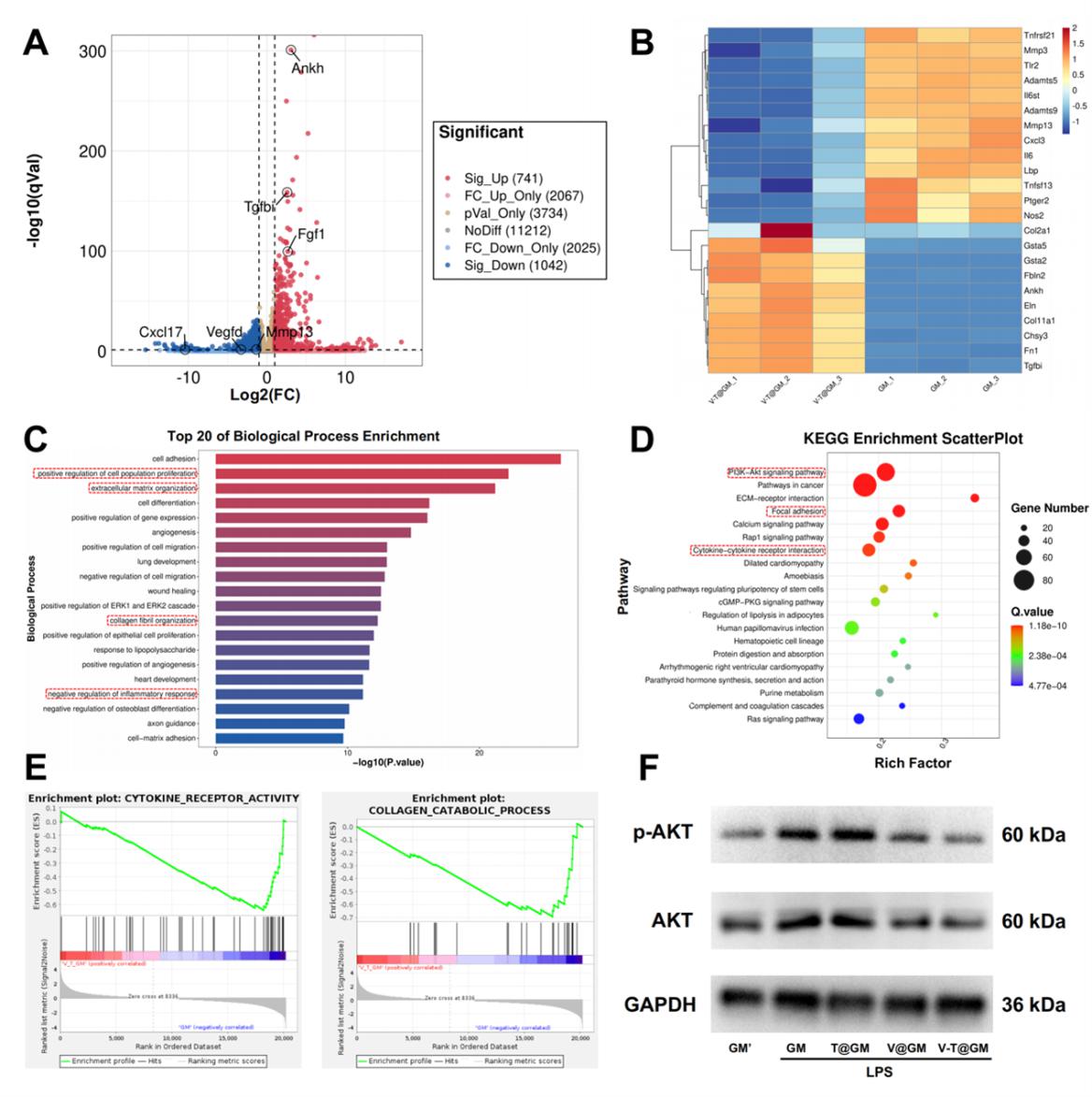
进一步对发挥治疗作用的机制进行研究发现,vanillin功能化递送系统可避免炎症微环境引起的PI3K-Akt信号的异常激活,抑制包括“细胞因子受体激活”、“胶原降解”和“细胞衰老”等不良过程,从而有效干预IVDD的起始与进展(图6)。

图6:RNA-seq的结果分析与验证。
在大鼠IVDD模型中,vanillin功能化递送系统有效清除损伤局部过量的H2O2,维持损伤节段的椎间高度和髓核含水量(图7),恢复椎间盘组织完整结构以及正常生物力学功能(图8,9)。

图7:体内实验的影像学评价。

图8:体内实验的组织学评价。

图9:体内实验的生物力学功能评价。
综上所述,本研究提出了一种基于vanillin的功能化策略,用于构建多功能微球递送平台,为将多种功能富集到单一递送平台提供了一种新颖而简单的方法,同时有望促进包括椎间盘在内的组织修复与再生。
论文链接:https://doi.org/10.1016/j.bioactmat.2023.05.005
作者简介:
李斌,苏州大学特聘教授、基础医学与生物科学学院院长、骨科研究所副所长,国家杰出青年科学基金获得者,江苏特聘医学专家。现任国际华人骨研学会会员委员会主席、中国生物医学工程学会组织工程与再生医学分会候任主委、中国生物材料学会智能仿生生物材料分会副主委、中国研究型医院学会骨科创新与转化专委会常委兼骨科基础研究学组副组长等职。发表论文170余篇,参编专著12部,申请及授权发明专利20余项。在国内外作邀请报告200余次。任J Orthop Transl、Front Bioeng Biotech和Biomater Transl副主编及100余学术期刊审稿人。主持国家自然科学基金重点项目、国家重点研发计划等课题。

朱彩虹,苏州大学骨科研究所副研究员。研究领域为药物控制释放、骨科用生物材料研发、材料力学特性-细胞互作机制和组织工程等。以第一或通讯作者身份在Biomaterials、Bioact Mater、Acta Biomater等期刊发表SCI论文15篇,授权专利5项。主持国家自然科学基金面上及青年项目、江苏省自然科学基金青年项目等。
刘庄, 苏州大学功能纳米与软物质研究院教授,博士生导师。近年来在生物材料与肿瘤纳米技术领域从事研究,围绕肿瘤诊疗中的若干挑战性问题,发展了一系列新型纳米探针用于体外生物检测与活体分子影像,并探索了多种基于纳米技术和生物材料的肿瘤光学治疗、放射治疗、与免疫治疗新策略。共发表学术论文400余篇,论文总引用超过84000次,SCI H-index = 157。2014年起连续入围Elsevier出版社发布的“中国高被引用学者榜单”(材料科学类);2015年起连续入选美国美国科睿唯安(原汤森路透集团)公布的“全球高被引科学家名单”(Highly Cited Researchers)。获国家杰出青年科学基金、基金委优秀青年基金、江苏省杰出青年基金等资助。


